服务热线
0512-57362379
手机1:15162611120
手机2:13773181318
联系人:唐经理
地址:昆山市周市镇青阳北路565号
地址:江苏淮安市盱眙县工业园区玉环大道88号
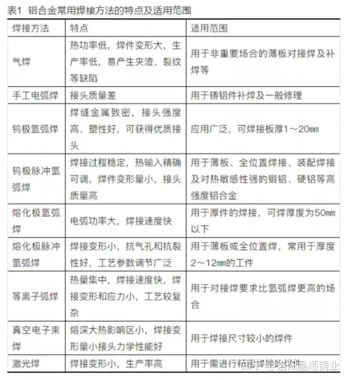
铝合金的焊接方法很多,每种方法都有不同的应用场合,除了传统的焊接、电阻焊、气焊方法外,等离子弧焊、电子束焊、真空扩散焊等其他焊接方法也很容易焊接铝合金。
1.铝合金常用焊接方法的特点及适用范围
铝合金的一般焊接方法的特征及适用范围如表1所示。应根据铝及铝合金编号、焊接件厚度、产品结构及焊接性要求等进行选择。

(1)气焊
氧-乙炔气焊火焰热低,热分散,焊接件变形大,生产效率低。用气焊焊接厚铝焊接接头时需要预热。焊后焊缝金属不仅颗粒粗大、组织松散,而且容易产生氧化铝夹杂、气孔、裂纹等缺陷。该方法仅用于焊接厚度范围为0.5至10mm的不重要的铝结构和铸件。真空扩散焊接加工原理图解大全集
(2)钨极氩弧焊
该方法在氩气保护下进行焊接,热比较集中,电弧燃烧稳定,焊接金属致密,焊接接头强度和塑性越高,在工业上得到的应用越广泛,钨极氩弧焊是一种用于铝合金的比较完善的焊接方法。但钨极氩弧焊设备比较复杂,不适合室外露天条件下操作。
(3)熔化极氩弧焊
自动、半自动熔化极氩弧焊电弧输出大,热集中,热影响区小,生产效率比手工钨极氩弧焊提高2~3倍。可以焊接厚度为50毫米以下的纯铝及铝合金板,如果不需要预热厚度为30毫米的铝板,则可以实现正反两条焊接。只需堆焊,即可获得表面光滑、质量好的焊接。半自动熔化极氩弧焊适用于位置焊、断续短焊、结构形状不规则的焊接件,使用半自动氩弧焊焊炬可方便灵活地焊接。半自动焊的焊丝直径细,焊缝气孔敏感性大。真空扩散焊接加工原理图解大全集
(4)脉冲氩弧焊
1)钨极脉冲氩弧焊
使用该方法可以明显改善小电流焊接过程的稳定性,通过调节各种工艺参数可以控制电弧功率和焊接成形,焊接件变形小、热影响区小、薄板、全位置焊接等场所以及热敏性强的锻造铝适用于轻量铝,特别是超硬铝等的焊接。
2)熔化极脉冲氩弧焊
可使用的平均焊接电流小,参数调整范围宽,焊接件变形及热影响区小,生产效率高,气孔及抗裂性好,适用于厚度2~10mm的铝薄板的全位置焊接。真空扩散焊接加工原理图解大全集
(5)电阻点焊、缝合焊
可以焊接厚度为4毫米以下的铝箔板。质量要求高的产品可采用直流冲击波点焊、缝焊机焊接。焊接时使用比较复杂的设备,焊接电流大,生产率高,特别适用于批量生产的零、零、件。
(6)搅拌摩擦焊接
搅拌摩擦焊是一种可用于各种合金板焊接的固体连接技术,与传统焊接方法相比,搅拌摩擦焊飞散、无烟尘,无需添加焊丝和保护气体,接头有气孔,无裂纹。与通常的摩擦相比,轴类零件可以无限制地直接焊接。该焊接方法具有接头机械性能好、节能无污染、焊前准备要求低等其他优点。铝及铝合金熔点低,适合采用搅拌摩擦焊。真空扩散焊接加工原理图解大全集
2.铝用焊接材料
(1)焊丝
用钨极氩弧焊等焊接气焊、铝合金时,必须填充焊丝。铝及铝合金焊丝有同质焊丝和异质焊丝两种。为了得到良好的焊接接头,必须考虑焊接部件的使用要求,选择适合母材的焊丝作为填充材料。
在选择焊工时,首先要考虑焊接成分的要求,考虑产品的力学性能、耐蚀性、结构刚度、颜色及耐裂性等因素。通过选择熔融温度比母材低的填充金属,可以大幅降低热影响区域的结晶间的裂纹倾向。非热处理合金的焊接接头强度依次增加到1000系、4000系、5000系。
含有3%以上镁的5000系焊丝应避免在使用温度65℃以上的结构中使用。由于该合金对力腐蚀裂纹敏感,因此在上述温度和腐蚀环境下产生应力腐蚀裂纹,如果使用合金含量比母材高的焊丝作为填充金属,一般可以防止焊接金属的裂纹倾向。
目前铝合金中常用的焊丝大多是类似气体金属成分的标准名牌焊丝,在缺乏标准名牌焊丝的情况下,可以在气体金属上切割细长棒材来代替,比较通用的焊丝为HS311该焊丝液态金属流动性好,凝固时收缩率小,具体具有优异的抗裂性能。为了使狭缝结晶粒子微细化,提高焊接耐裂纹性和力学性能,通常在丝中添加少量的Ti、V、Zr等合金元素作为变质剂。